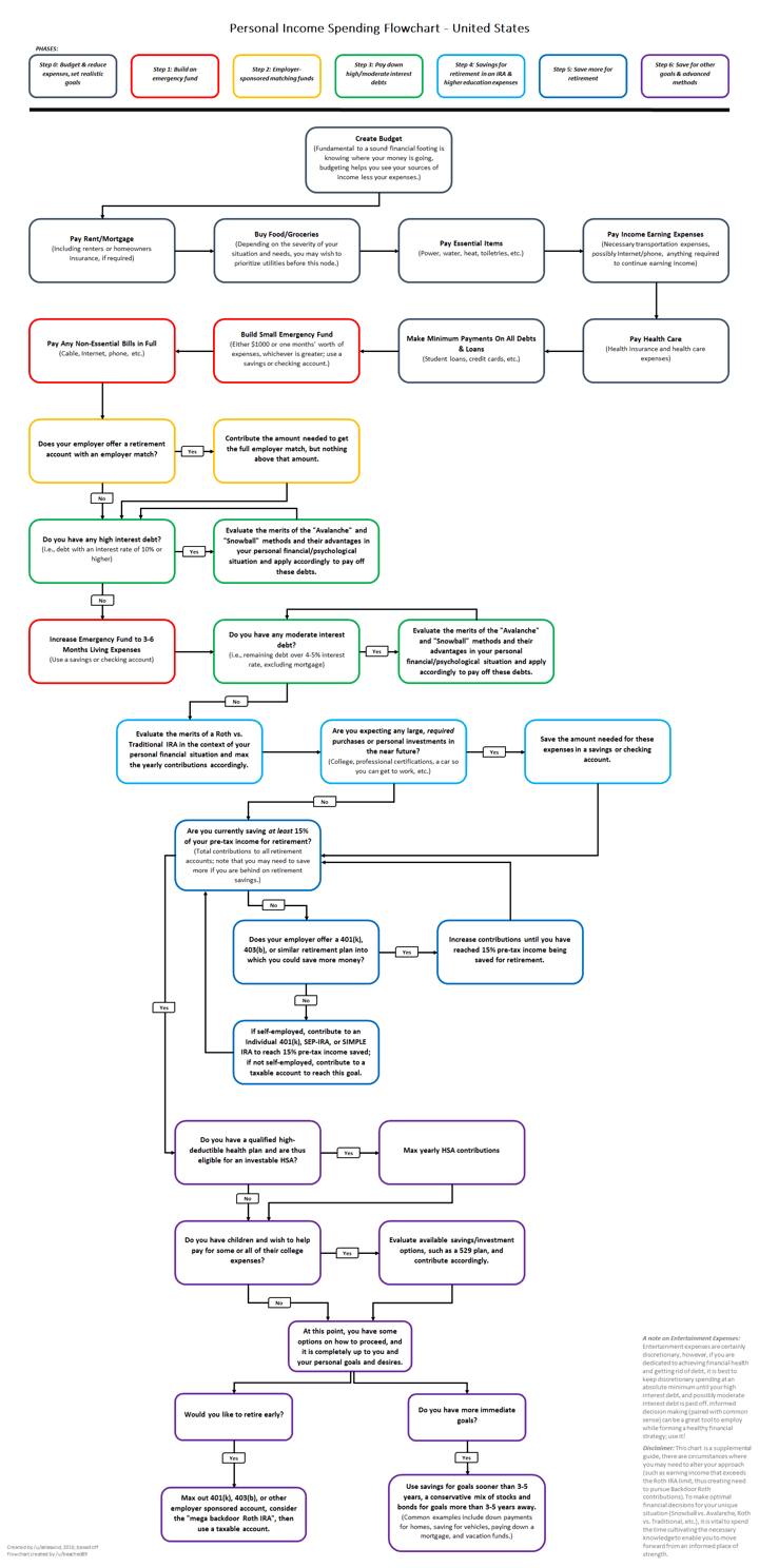
When creating financial statements, there are “generally accepted accounting principles” (GAAP) so that all companies follow the same standardized set of rules. After reading 100+ books on personal finance, you could also create what I would call “generally accepted personal finance principles” (GAPFP?), as organized into a flowchart below by u/atlasvoid in the r/personalfinance subreddit. Hat tip to the NYT article So You Saved a Little Money This Past Year. Now What?. (Click to see full version. Might be hard to read on mobile.)
There are also additional versions for Canada, Australia, European Union, Ireland, New Zealand, and the United Kingdom.
I view this as the next step up in detail from personal advice on a 3×5 index card, while still trying to maximize the amount useful information in the given space. You might have some minor quibbles with the ordering or want to add some exceptions, but it still provides a good place to start additional research.
The Best Credit Card Bonus Offers – 2025
Big List of Free Stocks from Brokerage Apps
Best Interest Rates on Cash - 2025
Free Credit Scores x 3 + Free Credit Monitoring
Best No Fee 0% APR Balance Transfer Offers
Little-Known Cellular Data Plans That Can Save Big Money
How To Haggle Your Cable or Direct TV Bill
Big List of Free Consumer Data Reports (Credit, Rent, Work)
This spending flow chart is different how I think. The first thing in the US is the spending on taxes before mortgage or rent. The taxes are taken out first before you even see the money you worked for. If you pay yourself first wouldn’t the flow chart start with trying to reduce that first? Just my two cents. Jonathan, Do you think the flow chart is correct?
The flowchart seems to be designed to answer the question “You have some money left over after your daily expenses. Where should you spend it?”. So you might first build up an emergency fund, and then start opting into your 401k plan if you have a match, and then pay down high-interest debt.
This is different perhaps of how your money actually “flows”, as you say your money might technically first go to a pre-tax 401k, then health insurance and other auto-deducted benefits, then income taxes, then property taxes, etc.
ChuckA, for overwhelming majority of people there really isn’t much they can do to reduce their taxes. 90%+ of people take the standard deduction. I really don’t think it makes sense to start with taxes.
No single personal income spending flowchart can truly be a “one-size-fits-all” thing… There are many nodes in this scheme that can be cut and moved. It’s just that the author posted this diagram and users on the Internet finalize it as they see fit. There is already such a version https://i.imgur.com/CcEVQAV.jpg from the PF Wiki.
Hello,
While you were working, what was the order of your contributions? As this author argues against Trad IRA contributions… The Tax Bomb In Your Retirement Accounts: How The Roth IRA Helps You Avoid It (Scandlen Sustainable Wealth Series Book 2) Kindle Edition